Cervicogenic Dizziness
What is Cervicogenic Dizziness?
The most common definition of Cervicogenic Dizziness (CGD) is a theoretical sensory mismatch, more specifically a “mechanistic link between an illusory sensation of self-motion (i.e. vertigo – spinning or otherwise) and neck pathology and/or symptoms of neck pain either by affecting the cervical vertebrae, soft tissue structures, or cervical nerve roots” as per “The Bárány Society position on ‘Cervical Dizziness'” (Seemungal et al., 2022).
History
-
Mid-1900s:
Dizziness associated with neck pain or trauma first described in clinical reports. -
1990s–2000s:
Studies linked altered cervical proprioceptive input with disturbances in balance and spatial orientation. -
2010s:
Clinical research evaluated manual therapy and rehabilitation in patients with dizziness and neck pain. -
2020s:
The Bárány Society (2022) published a position statement clarifying terminology, diagnostic considerations, and evidence regarding “cervical dizziness.” Ongoing reviews further summarized proposed mechanisms and management strategies.
Etiology (Why Neck Movement Could Cause Dizziness)
1. Blood Flow – Vascular or Autonomic Causes:
- Vertebrobasilar insufficiency (VBI) is a transient reduction in blood flow through the vertebral or basilar arteries, often due to plaque and exacerbated by head positions that mechanically compress the arteries at the cervical spine.
- How do we know if intermittent reduced blood flow to the brain is the cause of a patient’s dizziness?
-
- What Not To Use: The Vertebral Artery Test (VAT) has 0% sensitivity—a person with true VBI could easily have a normal or negative VAT.
- What To Use: Use both together!
- History suggests VBI— dizziness provoked and gradually worsened by increased time in neck rotation and/or extension, and even more concerning if neurologic symptoms such as slurred speech develop while in this position
- ≥3 stroke risk factors
- Then IMAGE! Preferred methods for efficacy of VBI testing include CTA or MRA, with digital subtraction angiography (DSA) reserved as an option for complex or unclear cases.
- Autonomic dysfunction mimicking cervicogenic dizziness as an “off” or vague lightheaded feeling can include orthostatic hypotension or POTS. Bedside screening for autonomic issues can include orthostatic measures like the NASA 10 Minute Lean Test, and when in doubt, refer the patient to physicians who specialize in dysautonomia care.
2. Vestibular Issues Co-Existing with Neck Issues
- Do a full oculomotor and vestibular screening! Benign Paroxysmal Positional Vertigo (BPPV), peripheral vestibulopathy, and central vestibular conditions such as cerebellar lesions can show increased dizziness with head and neck movement. Conditions such as concussion, vestibular migraine, and persistent postural perceptual dizziness rely on criteria for diagnosis and should be identified and treated also.
- NOTE: Neck pain does NOT mean that the cause of a patient’s dizziness is “cervicogenic dizziness.”
- Many patients with vestibular issues also have or develop neck pain. For example, in a study by Acle-Cervera et al. (2025), BPPV was associated with new-onset neck pain.
- If neck pain and dizziness coexist, STRONGLY consider migraine! “Migraine, including vestibular migraine, is by far, the commonest cause for the combination of neck pain and vestibular symptoms.” – Bárány Society position on ‘Cervical Dizziness
3. Sensory Mismatch Theory for Cervicogenic Dizziness (CGD):
- There is no test or set of tests than can definitively rule in or out a sensory mismatch as the cause of cervicogenic dizziness.
- It remains appropriate to assess and treat neck impairments and pain whenever present. This will make it easier for patients to be successful with vestibular rehab exercises. It may also reduce dizziness or off-feeling that might be related to cervical issues themselves. (Li et al., 2022).
Prevalence
Current literature does not establish a definitive prevalence for cervicogenic dizziness. Reviews and the Bárány Society position paper emphasize that it remains a diagnosis of exclusion, and population-level data are not yet available.
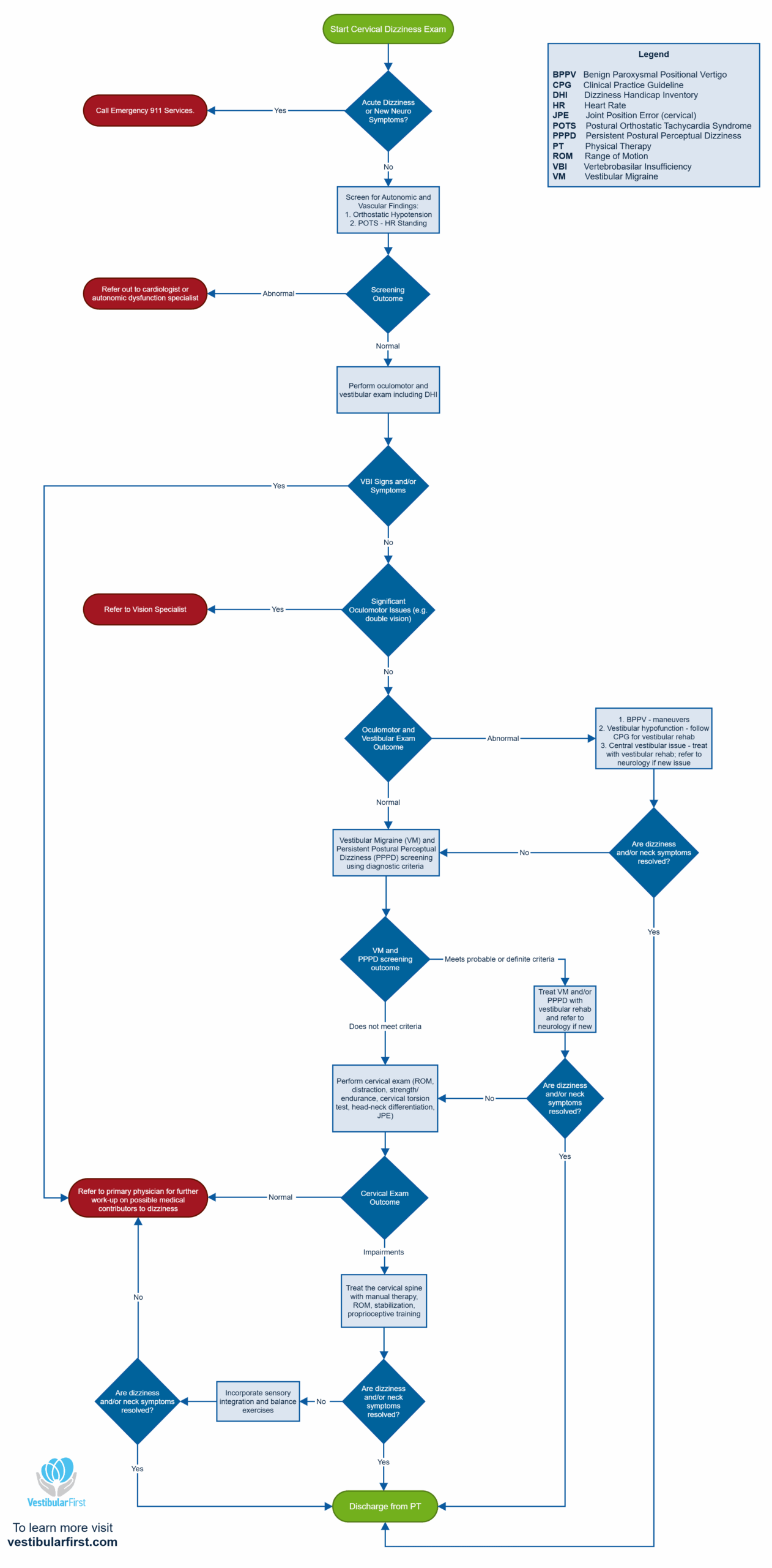
Flowchart for Identifying Possible Neck Contribution to Dizziness
Developed by Vestibular First, this flowchart is designed to support clinicians in systematically screening for and identifying a possible cervical contribution to dizziness, providing guidance for more informed clinical decision-making.
Patient Reported Symptoms
Patients may report non-spinning dizziness, imbalance, and/or neck pain that worsen with head or neck movement and improve as cervical symptoms resolve. Additional complaints may include visual disturbance, light-headedness, nausea, or difficulty concentrating.
Jiam et al., 2021
Clinical Findings
Tip: A reduction of dizziness symptoms with cervical traction can suggest a cervical contribution to dizziness (Clendaniel et al., 2014).
Treatment
Address deficits in:
- Range of motion – mobilization and flexibility of the cervical spine
- Strength
- Posture – education and exercise
- Sensory integration via vestibular exercises and balance training
- Train cervical proprioception
To Learn More – Check out these Cervicogenic Resources
- Online, self-paced CEU course:
- Cervical Safety Essential
- Canadian C-Spine Rules for Trauma
- International IFOMPT Cervical Framework (excellent vascular screening process)
- Printable resources:
- How-to Testing Video:
- Watch related Journal Clubs:
- Learn more:
References
- Acle-Cervera L, Carballo-Lahoz L, Esteban-Sánchez J, Álvarez-Morujo-de-Sande MG, Montilla-Ibáñez MA, Bécares-Martínez C, González-Aguado R, Rodríguez-Montesdeoca I, Manrique-Huarte R, Domènech-Vadillo E, Guerra-Jiménez G, Domínguez-Durán E. Life after benign paroxysmal positional vertigo: one-year analysis of recurrence, headaches, neck pain, falls, and functional vestibular symptoms. Eur Arch Otorhinolaryngol. 2025 Apr;282(4):1865-1877. doi: 10.1007/s00405-024-09094-x. Epub 2025 Jan 6. PMID: 39760868. https://pubmed.ncbi.nlm.nih.gov/39760868/
- De Hertogh W, Micarelli A, Reid S, Malmström EM, Vereeck L, Alessandrini M. Dizziness and neck pain: a perspective on cervicogenic dizziness exploring pathophysiology, diagnostic challenges, and therapeutic implications. Front Neurol. 2025 Mar 17;16:1545241. doi: 10.3389/fneur.2025.1545241. PMID: 40166638; PMCID: PMC11956690. https://pubmed.ncbi.nlm.nih.gov/40166638/
- De Vestel C, Vereeck L, Reid SA, Van Rompaey V, Lemmens J, De Hertogh W. Systematic review and meta-analysis of the therapeutic management of patients with cervicogenic dizziness. J Man Manip Ther. 2022 Oct;30(5):273-283. doi: 10.1080/10669817.2022.2033044. Epub 2022 Apr 6. PMID: 35383538; PMCID: PMC9487935. https://pubmed.ncbi.nlm.nih.gov/35383538/
- Jiam NT, Murphy OC, Gold DR, Isanhart E, Sinn DI, Steenerson KK, Sharon JD. Nonvestibular Dizziness. Otolaryngol Clin North Am. 2021 Oct;54(5):999-1013. doi: 10.1016/j.otc.2021.05.017. PMID: 34538360. https://pubmed.ncbi.nlm.nih.gov/34538360/
- Kristjansson E, Treleaven J. Sensorimotor function and dizziness in neck pain: implications for assessment and management. J Orthop Sports Phys Ther. 2009 May;39(5):364-77. doi: 10.2519/jospt.2009.2834. PMID: 19411769. https://pubmed.ncbi.nlm.nih.gov/19411769/
- Li Y, Yang L, Dai C, Peng B. Proprioceptive Cervicogenic Dizziness: A Narrative Review of Pathogenesis, Diagnosis, and Treatment. J Clin Med. 2022 Oct 26;11(21):6293. doi: 10.3390/jcm11216293. PMID: 36362521; PMCID: PMC9655761. https://pmc.ncbi.nlm.nih.gov/articles/PMC9655761/?utm_source
- Physical Therapy management of cervicogenic dizziness” by Richard Clendaniel (2014), in Vestibular Rehabilitation, pages 590–609.
- Reid SA, Callister R, Snodgrass SJ, Katekar MG, Rivett DA. Manual therapy for cervicogenic dizziness: Long-term outcomes of a randomised trial. Man Ther. 2015 Feb;20(1):148-56. doi: 10.1016/j.math.2014.08.003. Epub 2014 Aug 27. PMID: 25220110. https://pubmed.ncbi.nlm.nih.gov/25220110/
- Reid SA, Callister R, Katekar MG, Treleaven JM. Utility of a brief assessment tool developed from the Dizziness Handicap Inventory to screen for Cervicogenic dizziness: A case control study. Musculoskelet Sci Pract. 2017 Aug;30:42-48. doi: 10.1016/j.msksp.2017.03.008. Epub 2017 Mar 20. PMID: 28521181. https://pubmed.ncbi.nlm.nih.gov/28521181/
- Reiley AS, Vickory FM, Funderburg SE, Cesario RA, Clendaniel RA. How to diagnose cervicogenic dizziness. Arch Physiother. 2017 Sep 12;7:12. doi: 10.1186/s40945-017-0040-x. PMID: 29340206; PMCID: PMC5759906. https://pmc.ncbi.nlm.nih.gov/articles/PMC5759906/
-
Seemungal BM, Agrawal Y, Bisdorff A, et al. The Bárány Society position on ‘Cervical Dizziness’. Journal of Vestibular Research. 2022;32(6):487-499. doi:10.3233/VES-220202
- Sremakaew M, Jull G, Treleaven J, Uthaikhup S. Effectiveness of adding rehabilitation of cervical related sensorimotor control to manual therapy and exercise for neck pain: A randomized controlled trial. Musculoskelet Sci Pract. 2023 Feb;63:102690. doi: 10.1016/j.msksp.2022.102690. Epub 2022 Nov 12. PMID: 36414518. https://pubmed.ncbi.nlm.nih.gov/36414518/
- Treleaven J, Joloud V, Nevo Y, Radcliffe C, Ryder M. Normative Responses to Clinical Tests for Cervicogenic Dizziness: Clinical Cervical Torsion Test and Head-Neck Differentiation Test. Phys Ther. 2020 Jan 23;100(1):192-200. doi: 10.1093/ptj/pzz143. PMID: 31584656. https://pubmed.ncbi.nlm.nih.gov/31584656/
- Treleaven J. The Role of the Cervical Spine in Dizziness. J Neurol Phys Ther. 2024 Oct 1;48(4):1-10. doi: 10.1097/NPT.0000000000000491. Epub 2024 Sep 17. PMID: 39146225. https://pubmed.ncbi.nlm.nih.gov/39146225/
